Al.legar activitat
Cal tenir en compte que les activitats curriculars, un cop se n'ha fet la revisió de la qualitat, tenen les dades correctes segons les fonts d'informació fiables que s'ha consultat durant la revisió. Les activitats revisades seran les que entraran en els processos d'avaluació de la UPC i apareixeran als mitjants de difusió de la UPC.
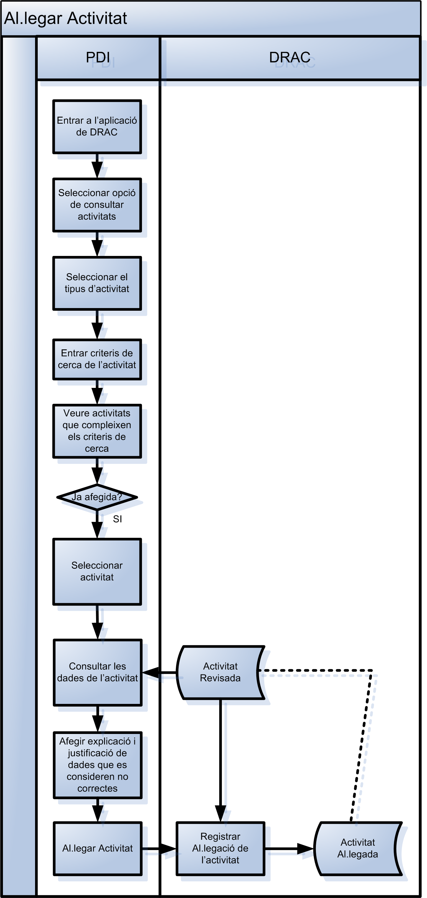
Ara bé, en cas que el PDI identifiqui algun error en una activitat Revisada, podrà Al.legar l'Activitat. L'al.legació de l'activitat consistirà en indicar i justificar quines són les dades de l'activitat que es consideren que no són correctes.
Aquest procés serà necessari només de manera excepcional, ja que en fer la revisió de la qualitat, ja s'intentarà consultar fonts d'informació que proporcionin informació correcta i completa de l'activitat.
Es pot consultar també la descripció d'Activitat Revisada i Activitat Al.legada.

Comparteix: