Modificar activitat
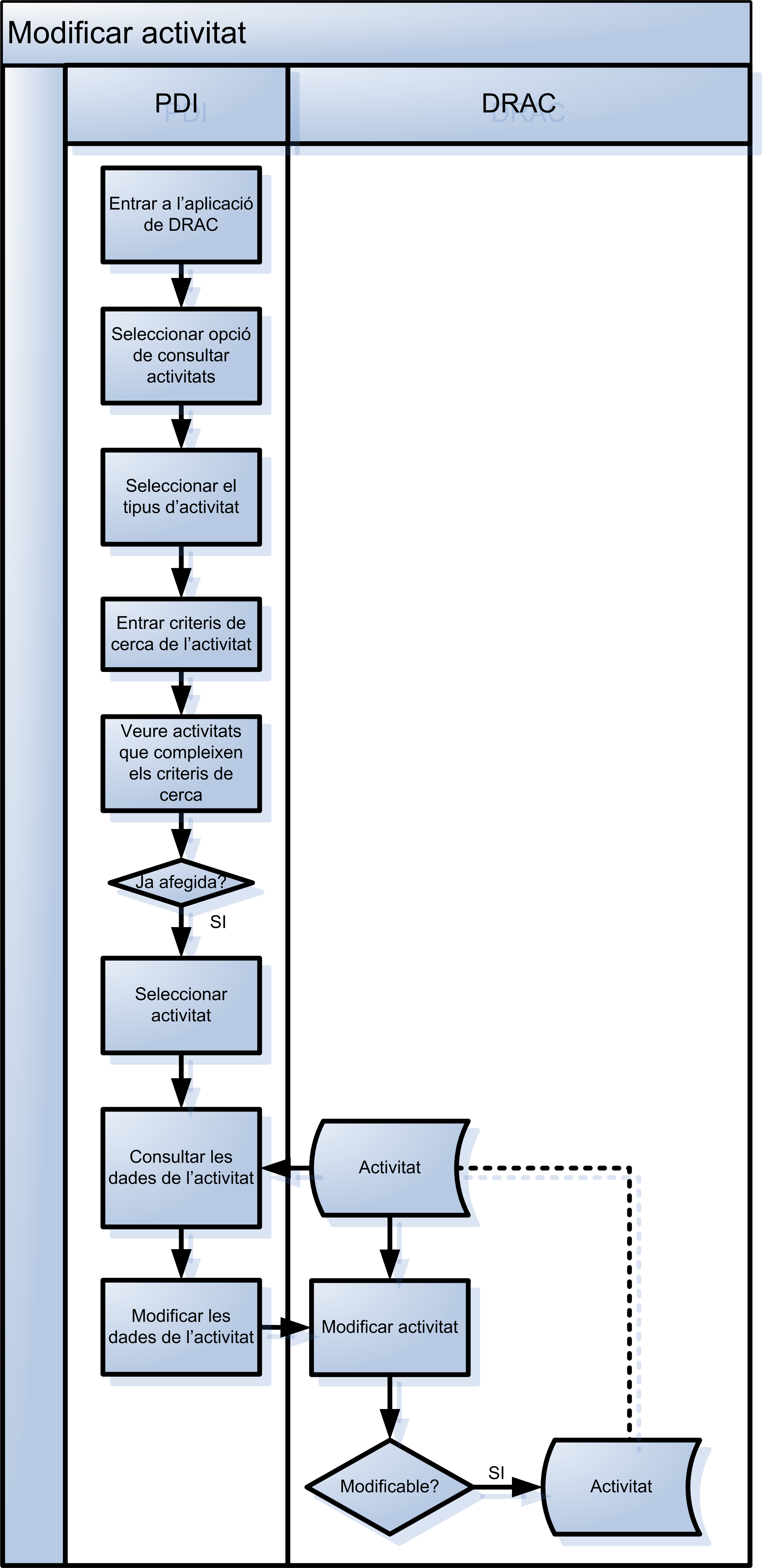
Es tracta de la modificació de les dades d'una activitat curricular ja afegida prèviament a DRAC. Es podran modificar les activitats curriculars pendents de revisar i no revisables.
Es pot consultar també la descripció d'Activitat Pendent de Revisar i d'Activitat No Revisable.

Es pot consultar també la descripció d'Activitat Pendent de Revisar i d'Activitat No Revisable.

Comparteix: