Esborrar activitat
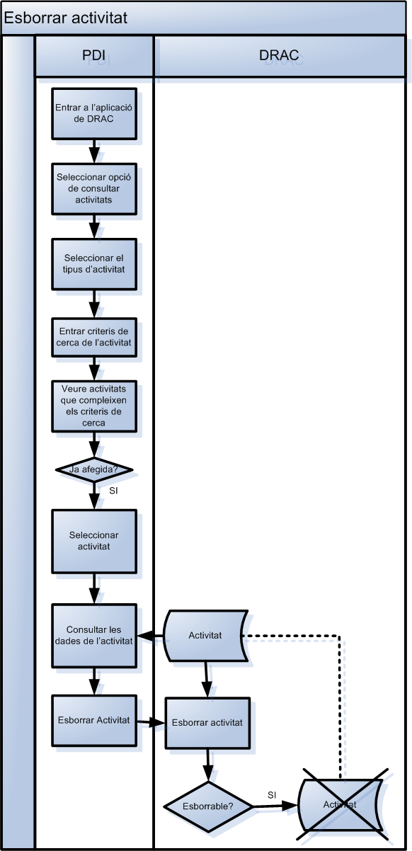
Es tracta d'esborrar una activitat curricular ja afegida prèviament a DRAC. Es podran esborrar les activitats curriculars pendents de revisar o no revisables.
Es pot consultar també la descripció d'Activitat Pendent de Revisar, d'Activitat No Revisable.

Comparteix: