Comparteix:

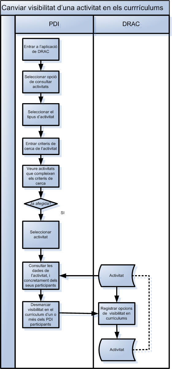
Passos per canviar la visibilitat d'una activitat en el currículum

Es pot donar el cas que un PDI no desitgi que una activitat aparegui en els seus currículums. A continuació s'indica els passos que cal seguir per fer que una activitat no hi aparegui.

IMPORTANT: Cal notar que un cop s'ha marcat que una activitat no es desitja que surti en els currículums, això serà així per tots els currículums que generi. I si a partir d'un cert moment, vol que hi torni a aparèixer, s'haurà de tornar a canviar la visibilitat en el sentit contrari.


Canviar la visibilitat d’una activitat en currículums