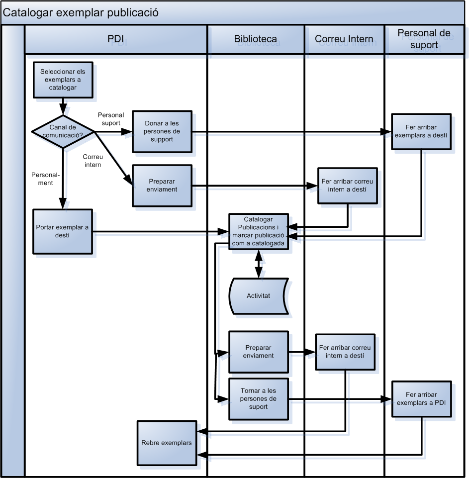
Passos per a la catalogació fent arribar un exemplar a una biblioteca de la UPC
Aquest flux descriu la manera en que en els últims anys s'ha fet habitualment la catalogació de publicacions.
En aquest cas es considera que el flux de processos es prou clar i no s'ha inclós la descripció de cadascun dels processos.

En aquest cas es considera que el flux de processos es prou clar i no s'ha inclós la descripció de cadascun dels processos.

Comparteix: